突发:易路战略投资图谱天下

2024年07月27日

刚刚国内领先的HRTech公司易路人力资源科技集团(以下简称"易路集团")已达成协议,战略投资图谱天下(北京)科技有限公司(以下简称"图谱天下")。这一举措预计将对国内HR科技市场格局产生深远影响。


图谱天下于7月27日发布官方声明(详情看附录图片),确认了此次投资事宜。作为国内知名的招聘管理系统开发商,图谱天下在声明中表示,公司将继续保持独立运营,并致力于为客户提供更优质的产品和服务。


易路集团作为中国领先的人力资源全景数字化解决方案提供商,服务于众多世界500强和中国500强企业。此次投资图谱天下,被业内人士视为易路集团完善其人才管理生态系统的关键一步。


业内专家指出,这次合作将为双方带来显著的协同效应。易路集团可借此扩充其在招聘管理领域的技术实力,而图谱天下则有望借助易路集团的资源和客户基础,进一步拓展市场份额。


图谱天下在声明中强调,公司将继续专注于开发具有国际竞争力的本土SaaS软件,并欢迎与其他招聘SaaS厂商合作,共同推动行业发展。这一表态显示出图谱天下在易路投资后仍将保持开放合作的态度。


随着此次投资的落定,业界普遍认为,国内HR科技市场的竞争将进一步加剧。未来,我们可能会看到更多类似的并购重组事件,推动整个行业向更高效、更智能的方向发展。


作为此次交易的直接受益者,图谱天下的客户和合作伙伴将密切关注公司未来的产品更新和服务质量。同时,整个HR科技行业也将因这次强强联手而迎来新的发展机遇。


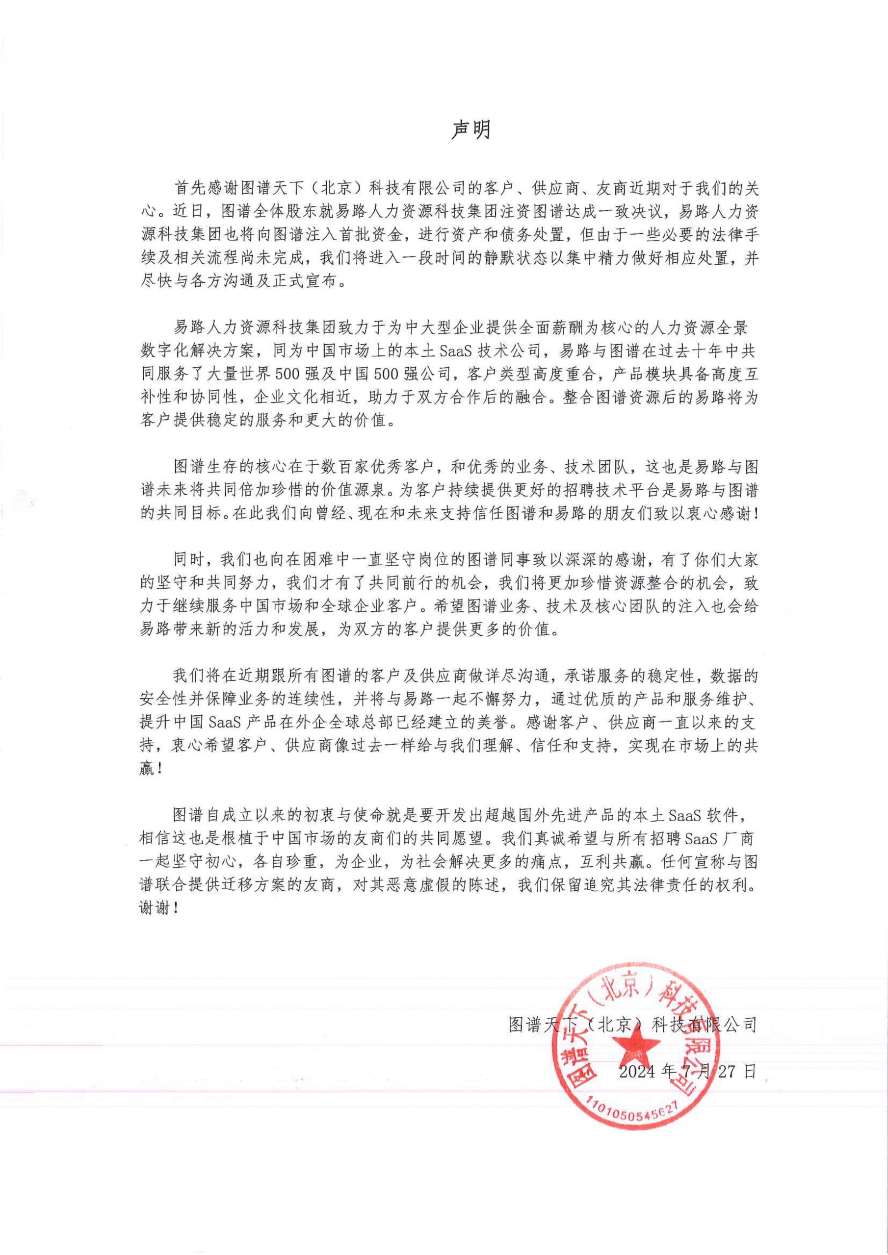
附录图谱天下发布声明如下:


首先感谢图谱天下(北京)科技有限公司的客户、供应商、友商近期对于我们的关心。近日,图谱全体股东就易路人力资源科技集团注资图谱达成一致决议,易路人力资源科技集团也将向图谱注入首批资金,进行资产和债务处置,但由于一些必要的法律手续及相关流程尚未完成,我们将进入一段时间的静默状态以集中精力做好相应处置,并尽快与各方沟通及正式宣布。

易路人力资源科技集团致力于为中大型企业提供全面薪酬为核心的人力资源全景数字化解决方案,同为中国市场上的本土SaaS技术公司,易路与图谱在过去十年中共同服务了大量世界500强及中国500强公司,客户类型高度重合,产品模块具备高度互补性和协同性,企业文化相近,助力于双方合作后的融合。整合图谱资源后的易路将为客户提供稳定的服务和更大的价值。

图谱生存的核心在于数百家优秀客户,和优秀的业务、技术团队,这也是易路与图谱未来将共同倍加珍惜的价值源泉。为客户持续提供更好的招聘技术平台是易路与图谱的共同目标。在此我们向曾经、现在和未来支持信任图谱和易路的朋友们致以衷心感谢!

同时,我们也向在困难中一直坚守岗位的图谱同事致以深深的感谢,有了你们大家的坚守和共同努力,我们才有了共同前行的机会,我们将更加珍惜资源整合的机会,致力于继续服务中国市场和全球企业客户。希望图谱的业务、技术及核心团队的注入也会给易路带来新的活力和发展,为双方的客户提供更多的价值。

我们将在近期跟所有图谱的客户及供应商做详尽沟通,承诺服务的稳定性,数据的安全性并保障业务的连续性,并将与易路一起不懈努力,通过优质的产品和服务维护、提升中国SaaS产品在外企全球总部已经建立的美誉。感谢客户、供应商一直以来的支持,衷心希望客户、供应商像过去一样给与我们理解、信任和支持,实现在市场上的共赢!

图谱自成立以来的初衷与使命就是要开发出超越国外先进产品的本土SaaS软件,相信这也是根植于中国市场的友商们的共同愿望。我们真诚希望与所有招聘SaaS厂商一起坚守初心,各自珍重,为企业,为社会解决更多的痛点,互利共赢。任何宣称与图谱联合提供迁移方案的友商,对其恶意虚假的陈述,我们保留追究其法律责任的权利。

谢谢!

图谱天下(北京)科技有限公司

2024年7月27日